首页
Home
关于深蓝
Nav
产品展示
Nav
人才招聘
Nav
联系我们
Nav
公司简介
企业文化
助剂
树脂
固化剂
YCK助剂
胶黏剂助剂
其它类
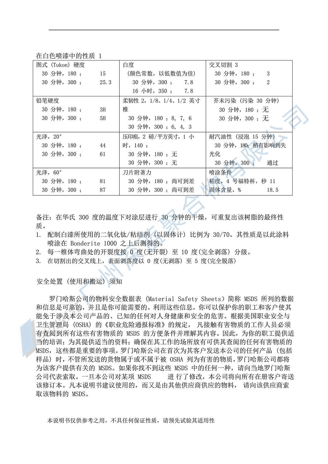
罗门哈斯树脂 A-11
产品详情
首页
关于深蓝
产品展示
人才
招聘
联系我们
广州深蓝聚合物有限公司 保留所有权利
地址:广州市番禺区番禺大道北555号天安科技交流中心902室